数字货币兴起后,数字人民币受到了广泛关注。与此同时,区块链技术一直在不断发展。人们时常会混淆数字人民币与区块链的关系,这既成为一个热门问题,也容易引发误解。

数字人民币的基本情况
数字人民币是我国法定货币。其系统框架具备自身的核心要素,“一币,两库,三中心”这一结构清晰地指出了数字人民币运行的重要组成部分。其中,“一币”意味着央行发行的数字货币;“两库”包含数字货币的发行库和银行库;“三中心”涵盖了认证中心、登记中心以及大数据发行中心等。2020 年,我国的数字人民币处于发展阶段,在支付环节有诸多创新,像 NFC 技术的应用,让除手机外,还能以数字货币芯片卡作为支付介质,这给不同人群,尤其是老年人的使用带来了便利。
另外,在数字人民币进行交易记录时,借助分布式账本技术,央行和商业银行构建了相关账本,并且具备类似网上验钞机的功能等。这些方面都展现了数字人民币运行所具有的技术特性,而这一系列的技术为数字人民币在我国货币体系中占据独特地位提供了支撑。
区块链技术概况

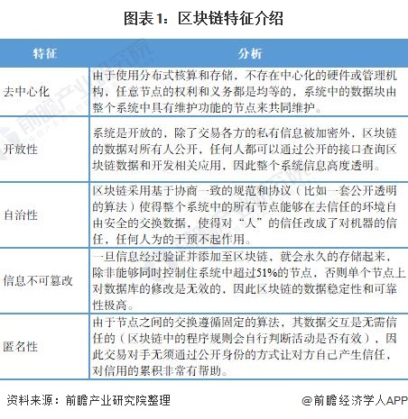
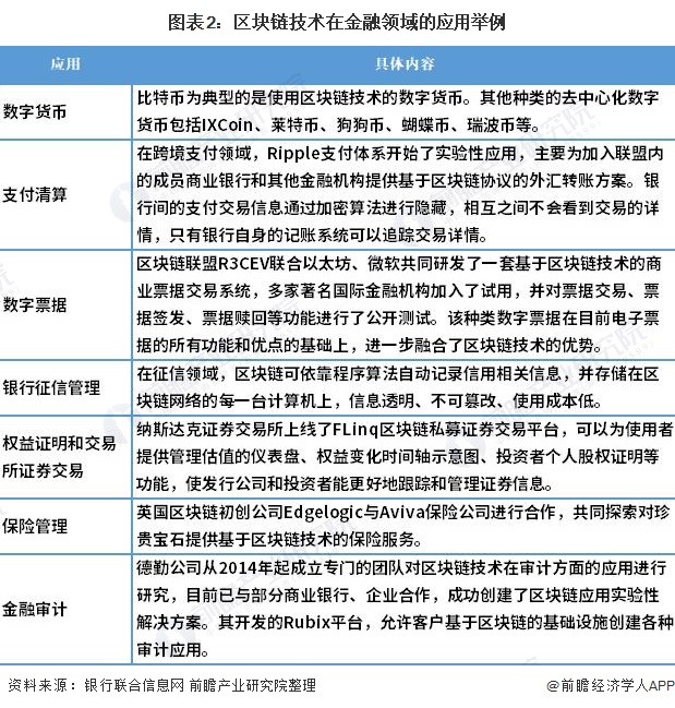
区块链技术在金融等领域进行了诸多试验,也有小范围的应用。比如在数字货币领域,在支付清算领域,在数字票据领域,以及在银行征信管理领域。区块链具有自身的特性,其中去中心化是其核心特征之一。在区块链网络中,各个节点都参与数据的记录与维护,这与传统的中心化模式存在很大差异。像比特币和以太坊这类基于区块链的加密货币,它们的运行很好地体现了区块链的去中心化特点。然而,区块链技术目前仍处于不断发展和探索的过程中,虽然已在很多方面得到应用,但覆盖范围尚未全面普及。
数字人民币与区块链的联系
数字人民币与区块链存在联系,它对区块链技术进行了借鉴。数字人民币在一些特性上,具有可追溯性以及不可篡改性等,这些特性与区块链技术的特性相同。这种借鉴并非是完全照抄,而是在符合自身发展的基础上汲取其精华。比如,分布式账本技术在数字人民币的交易环节被加以运用。这显示出区块链技术的部分成果在数字人民币体系中是十分适配的。
并且,数字人民币借鉴了区块链技术成果。这样一来,在安全方面能够构建得更好,在信任方面也能够构建得更好。从而保障了货币在流通过程中的稳定性,也保障了货币在流通过程中的可靠性。
数字人民币的中心化特征

数字人民币是法定货币,其具有中心化管理模式,这是重要特征之一。中央银行对数字人民币进行集中化管理,例如货币的发行等环节由中央银行统一监管。与区块链的去中心化不同,这是两者本质区别。在数字人民币体系中,中央银行能凭借中心化管理的优势,调控货币供应量、维持货币价值稳定并防范货币风险等。同时,反洗钱工作以及对支付行为的监控和分析,也需依靠中央银行的中心化管理作用。
发行数字货币是否需要区块链技术
欧洲主要中央银行的高管称,无需运用区块链技术来发行央行数字货币。因为中央银行自身信誉度极高,能够给予“信任”。只要有中央银行参与其中,就降低了使用区块链技术的需求。从全球范畴来看,许多央行在对数字货币发行进行探索时,都对该问题进行了思索。中央银行具备利用自身资源和监管体系的能力,能够在不借助区块链技术的情况下构建数字货币体系。

数字人民币与加密货币的比较
数字人民币常被拿来与基于区块链的加密货币,像比特币、以太坊进行比较。加密货币具有去中心化的特点,是基于市场自发形成的行为。而数字人民币是由中央银行依法发行的法定货币。二者在性质上有着本质的不同。在实际的应用场景方面,加密货币大多在特定的网络环境或者投资领域发挥其作用。数字人民币主要是在国内的日常交易以及支付清算等场景中被运用,其目的是为国内的经济活动和民生需求提供服务。
数字人民币与区块链存在着较为复杂的关联。在对相关状况有诸多了解之后,你期望数字人民币在未来会朝着怎样的方向发展?欢迎前往评论区进行分享并点赞。