比特派钱包2025官网下载:bit114.app,bit115.app,btp1.app,btp2.app,btp3.app,btbtptptpie.tu5223.cn

上游企业构成

众多企业位于新能源车产业链的起始端,诸如容百科技和杉杉股份,它们在原材料供应环节扮演着关键角色,为电池等核心部件提供必需的材料。在核心零部件领域,宁德时代和上海电驱动等企业同样不可或缺。宁德时代在电池技术领域持续保持领先地位,2022年其产能输出持续维持在较高水平。上海电驱动在驱动系统研发方面持续进步,有力地支撑了车辆动力系统的构建。

上游企业的技术进步对新能源汽车性能的提升和整个行业的发展至关重要。以容百科技为例,该公司致力于高镍正极材料的研究,目标是提升电池的能量密度。宁德时代也在持续加大研发力度,将电池技术从三元锂扩展到磷酸铁锂等其他技术领域,以满足不同应用场景的需求。
中游整车制造

中游市场主要由新能源专用车整车制造商组成,东风汽车、厦门金龙等企业业绩突出。东风汽车依托其在传统汽车制造领域的深厚基础,快速实现转型,成功研发并推出了多款新能源专用车。2022年,这些新能源微型和轻型客车在市场上表现出色,取得了良好的成绩。厦门金龙在客车制造领域拥有丰富的经验,他们生产的环保新能源客车在城市物流和公共服务领域得到了广泛的应用。
这些企业在汽车设计和组装阶段执行了严格的管理办法。东风汽车公司特别强调车辆的安全和乘坐的舒适度,通过改进车身结构来增强车辆的稳定性。同时,厦门金龙公司在客车智能化领域增加了投资,旨在提高车辆的服务水平和运行效率。

下游应用场景
下游应用广泛,涵盖物流、工程建设和特殊作业等多个领域。物流方面,新能源车辆因其成本和路权优势,正逐渐受到关注。电动物流车享有优先通行权,这对行业的发展起到了推动作用。在工程建设领域,新能源车辆能够满足特定施工需求 https://www.yixianchuanmei.com,并且有助于减少施工过程中的污染。

城市快递配送领域,新能源小车因其车身设计便捷、运营成本低廉,受到快递公司的青睐。而且,在众多大型建筑工地上,新能源工程车被用于运输物料等任务,这也体现了它们在实用领域的广阔前景。

行业市场规模

2018年至2022年间,我国新能源车专用市场持续增长。到了2022年,市场规模已增至732.44亿元,较上年增长98.09%。在众多车型中,新能源微型客车销量领先,销量达11.3万辆,占比39%。新能源轻型客车销量为8万辆,占比27%。
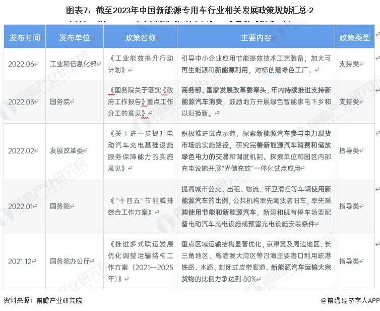
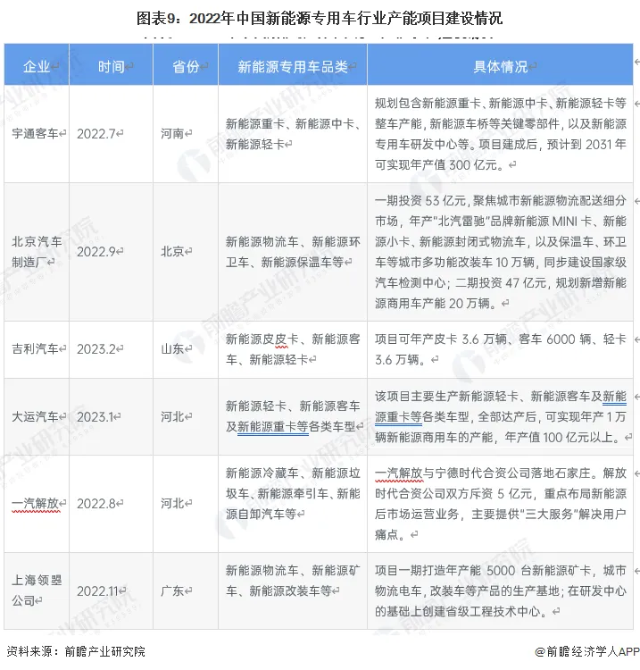
市场迅速壮大,这得益于政策的扶持以及市场需求的大幅提升。国家对于新能源汽车行业的支持力度加大,企业也因此增加了在研发和生产上的投入。同时,物流和工程等领域的进步,也推动了新能源专用车需求的增长。

企业地区分布
到2023年3月,我国新能源车专用领域的主要厂商多集中于湖北、河南、四川等地。在湖北,相关企业已达到23家;河南有14家;四川有13家。这些地方之所以能吸引众多企业入驻,可能是因为它们拥有稳固的产业基础和有力的政策支持。
湖北在汽车行业扮演着核心角色,相关设施齐全。河南和四川正努力促进新能源汽车行业的发展,并实施了一系列支持措施,力图吸引企业前来。以武汉为例,这里汇集了东风等众多知名企业及其合作伙伴,构建了一个完整的产业体系。

发展趋势展望
我国新能源专用车领域,从技术进步、市场细分和供需关系三个方面分析,展现出广阔的发展前景。展望未来,随着国内物流、运输、建筑等行业的不断壮大和城镇化进程的加速,新能源专用车的需求量有望持续攀升。

依据2018至2022年间的平均年增长率为28.43%,预计到2028年,我国新能源车市场将扩大至3230亿元规模。以交通运输部为例,他们计划在2025年前,将城市物流配送中新能源汽车的使用比例提升至20%。
各位朋友,关于新能源汽车未来发展的应用领域,您觉得哪个场景最有发展前景?期待您发表看法,参与我们的讨论。同时,别忘了给我们点个赞,并将这篇文章转发出去!

比特派钱包2025官网下载:bit114.app,bit115.app,btp1.app,btp2.app,btp3.app,btbtptptpie.tu5223.cn,tokenim.app,bitp2.app